“三新”推进,合肥七中又双叒叕是全市第一!
——我校在合肥市普通高中优秀校本课程及典型案例评比中再创佳绩
时间:2022-07-07 15:19 作者:赵傲雪 来源:教科研处 阅读次数: 次
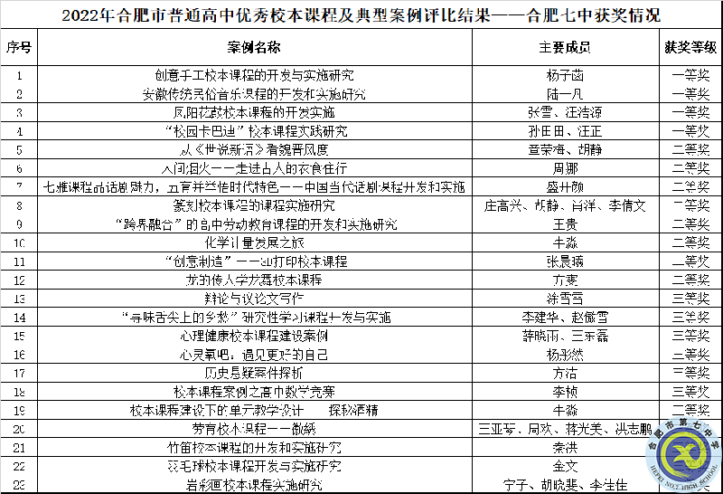
7月6日,2022年合肥市普通高中优秀校本课程及典型案例评比结果公示,合肥七中以4个一等奖、8个二等奖、11个三等奖的绝佳成绩高居此次评比活动榜首,再次向全市展示了七中风采!

本次评比是为了在“三新”改革背景下,凝练合肥市普通高中新课程新教材实施国家级示范区建设经验成果,提高学校课程品质和全市校本课程建设水平,也是落实教育部基础教育课程教材发展中心、课程教材研究所《关于征集校本课程典型案例的通知》的具体举措。可见,校本课程的建设水平是推进“三新”改革成效的重要衡量标准之一,能够充分反映学校的课程建设、管理水平、教师专业水平。

近年来,合肥七中积极进行校本课程建设,选拔并培养了一批具有课程开发与建设能力的优秀教师,构建 “七雅课程群”,开发出涵盖科学拓展、人文经典、体艺特长、实践创新等多类别111门校本课程,形成具有学校特色的校本课程,满足学生个性发展需求。本次评比活动的典型案例,中华优秀传统文化类、革命文化及社会主义先进文化类、劳动教育类、体育类、艺术类、科技类、学科拓展类等,合肥七中校本课程均有涉及。因此,科学先进的管理理念和充足的实践经验为本次活动成功提供了富饶的土壤。

邓宗国校长一直强调,好学校和好教师是相互成就的。一批批优秀教师在七中的土壤中开花结果,而合肥七中也在一群爱校如家、爱生如子、专业一流的教师团队共同努力下,蒸蒸日上,昂首走在全市“三新”改革的最前沿!
(赵傲雪撰稿 王世朋统稿 张永剑审稿)
附:关于2022年合肥市普通高中优秀校本课程及典型案例评比结果的公示http://jy.hfjyyun.net.cn/jyptNew//jypt_area/jyptNotice_view.action?noticeId=697
- 上一篇 : 热烈祝贺合肥七中在第十五届“地球小博士”全国地理科普知识大赛
- 下一篇 : 7位教师参赛6位一等奖3位一等奖第一名


