云端汇聚——班主任们的线上修行与交流
时间:2020-03-24 12:34 作者:李倩文 来源:未知 阅读次数: 次
编者按:这个春节,疫情防控成为全国人民共同的“战役”。这是一次全民战役,上战场的是医护人员,而坚守后方的还有一位位教师。班级学生健康信息统计、学生心理调适和疏导、停课不停学的提前准备……这个对很多人来说“史上最闲”的假期可能是每个老师最忙碌的假期。为早日战胜疫情,我们推出“战‘疫’中的美丽教师”系列,展现七中教育人的使命和担当。
——致敬“战‘疫’中的美丽教师”之五十六
华春已至,战“疫”捷报频传,线上教学的开展亦是如火如荼。合肥七中的教师团队,不忘初心,牢记使命,在这样的特殊时期,坚持履行为人师者的职责与担当,灵动高效地采用多种方式开展多种教学活动。2020年3月20日晚上9点,夜色深沉,万家灯火通明,校长室张永剑副校长,教务处唐丽霞主任,政教处朱奇主任,高二级部宋华俊主任,吴晓菲、蒲冠同、米庆三委副主任,以及29位班主任齐聚腾讯会议室,一场颇具规模与用心的线上班主任会议准时拉开序幕。

此次线上班主任会议由高二级部德育副主任吴晓菲主持,会议共包含六个环节。首先由吴晓菲主任就会议安排与内容作简短介绍,并从“每周一会要及时”、“班级作业要关注”、“考试态度要强调”、“家校合作要加强”、“联系方式要通畅”五个方面对班主任线上管理学生进行指导,针对疫情期间的“日报制度”与“一生一策落实”,吴主任也是细心周到地再作提醒与强调。

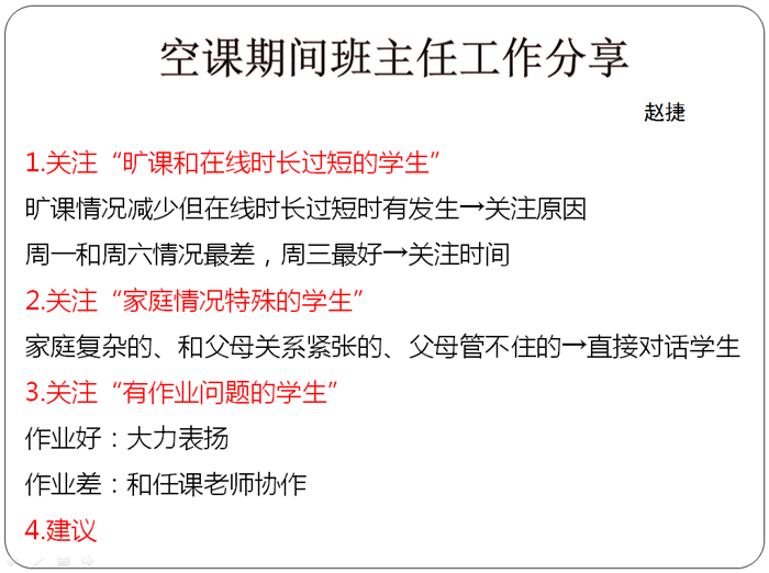
会议第二项是由赵捷和李倩文两位班主任分享最近的工作经验。线上管理离不开线上交流,两位班主任准备充分。赵捷老师从“关注旷课和在线时长过短的学生”、“关注家庭情况特殊的学生”、“关注有作业问题的学生”三个方面分享了自己不放弃任何一位学生的工作过程与经验,用暖心与耐心感化线上学习的困难生。李倩文老师则是通过大量的数据与交流截图,从“具备提前意识”、“做好本学科教学工作”、“利用班会课”、“利用线上测试成绩”等方面分享了近期线上管理的抓手,告知大家“调整心态,应对有术”是做好线上班主任的突破点。

赵捷老师汇报课件

李倩文老师的汇报课件
接着宋华俊主任作简要工作指导,宋主任延续以往温文儒雅,润物无声的教育管理模式,建议班主任们关注到特殊学生们的家庭学习环境,不少家长已经复工,既要工作,又要督学,很多家长压力甚大,稍有不慎,都会直接影响家庭氛围与亲子关系,所以建议班主任要注意与家长联系时工作方法与交流方式。

汇报内容之一
朱奇主任主要对一周一次的班会课开展提出指导意见,建议大家确定主题,制作课件,邀请领导,建立多维度评价机制,以夸赞表彰为主,将班会课打造成“鼓劲会”而非“批斗会”,让班级充满学习动力与正能量,并多渠道关注学生心理状态,不可惟分数论,惟成绩论,特殊时期的经历是学生成长的基石,作为班主任,我们的教育眼光更应该长远。

朱奇主任发言
正在基层下沉作疫情防控志愿活动的唐丽霞副主任忙中拨冗,也在会议上发表简要讲话,唐主任首先肯定了各位班主任近期工作的辛苦付出,围绕学生在家学习,大到听课作业,小到眼保健操,学习生活,身体心理,亲情友情,事无巨细,都需要班主任的时时关注与关怀,唐主任表示深受感动,并对各位班主任的工作能力充满信心。同时也让班主任们对开学时间不确定这一事实情况进行重视。线上教学在具备一定便利的同时,也具备一定的挑战性,时间战线或许还有很长,要求各位班主任不要懈怠,韧性以对。

唐丽霞主任发言
会议最后,张永剑副校长高屋建瓴,针对线上教学管理提出工作要求,明确工作目标。张副校长指向于学校的长远发展,落足于工作细节,要求班主任能够保线上直播实效,盯课后作业质量,抓线上训练规范,谋线上德育创新,简明扼要,明确清晰地为班主任线上工作作出指导,并且着眼于高二年级这一承前启后的学段特殊性,希望高二级部和各位班主任能够直面学考和零模的挑战,以准高三的状态执行高三的管理标准,真切认知到,这一段特殊时期的工作状态与成果不仅直接关乎本届未来,更是关乎七中未来。

张永剑副校长讲话
春暖夜深,窗外灯火零落,银河中的星子大放其光。一个半小时的线上会议落下帷幕,但初心的坚定与使命的鞭挞,激励着大家纵然任重道远,亦襟怀明月,眼望浩然,砥砺前行。
(李倩文撰稿 吴晓菲统稿 夏立松审核)
- 上一篇 : 家校师生齐发力 科学务实战疫情
- 下一篇 : 高考路上,结伴而行


