合肥市第七中学2021年单位预算
时间:2021-02-05 14:21 作者:合肥七中 来源:未知 阅读次数: 次
目录
第一部分 单位概况
1.单位职责
2.单位预算单位构成
3.2021年度主要工作任务
第二部分 2021年预算报表
(一)单位预算表
1.合肥市第七中学2021年财政拨款收支总表
2.合肥市第七中学2021年一般公共预算支出表
3.合肥市第七中学2021年一般公共预算基本支出表
4.合肥市第七中学2021年政府性基金预算支出表
5.合肥市第七中学2021年国有资本经营预算支出表
6.合肥市第七中学2021年收支总表
7.合肥市第七中学2021年收入总表
8.合肥市第七中学2021年支出总表
9.合肥市第七中学2021年基本支出总表
10.合肥市第七中学2021年项目支出总表
11.合肥市第七中学2021年政府采购支出表
12.合肥市第七中学2021年政府购买服务支出表
13.合肥市第七中学2021年项目支出绩效目标及项目情况表
14.合肥市第七中学2021年“三公”经费支出预算表
(二)对下转移支付预算表
15.合肥市第七中学2021年市本级对下转移支付预算汇总表
16.合肥市第七中学2021年市本级对下转移支付预算明细表
第三部分 2021年单位预算情况说明
1.关于2021年财政拨款收支预算总体情况说明
2.关于2021年一般公共预算拨款情况说明
3.关于2021年一般公共预算基本支出情况说明
4.关于2021年政府性基金预算拨款情况说明
5.关于2021年国有资本经营预算拨款情况说明
6.关于2021年收支预算总体情况说明
7.关于2021年收入预算情况说明
8.关于2021年支出预算情况说明
9.关于2021年“三公”经费支出预算情况说明
10.其他重要事项情况说明
第四部分 2021年转移支付预算情况说明
第五部分 名词解释
合肥市第七中学2021年单位预算
第一部分 单位概况
一、单位职责
合肥市第七中学基本职能为实施中学生教育,促进基础教育发展。
二、单位预算单位构成
2021年度合肥市第七中学纳入预算公开范围的单位共1个,单位性质为事业单位。截至2020年12月31日,合肥市第七中学实有各类人员419人,其中在职313人、离休4人、退休102人。
三、2021年度主要工作任务
坚持问题导向,强化党建引领,坚决贯彻党的教育方针,落实立德树人根本任务,大力推进新课程、新教材实施和德智体美劳五育融合,强化师德师风建设,坚决落实“十不得”。重点任务是:狠抓干部作风、教师教风、学生学风,“办负责任的学校,做负责任的老师,培养有责任感的学生” ,促进学校高质量发展。
第二部分 2021年单位预算表
合肥市第七中学2021年预算表由以下16张表格构成,具体表格内容见附件。
(一)单位预算表
1.合肥市第七中学2021年财政拨款收支总表(附件表1)
2.合肥市第七中学2021年一般公共预算支出表(附件表2)
3.合肥市第七中学2021年一般公共预算基本支出表(附件表3)
4.合肥市第七中学2021年政府性基金预算支出表(附件表4)
5.合肥市第七中学2021年国有资本经营预算支出表(附件表5)
6.合肥市第七中学2021年收支总表(附件表6)
7.合肥市第七中学2021年收入总表(附件表7)
8.合肥市第七中学2021年支出总表(附件表8)
9.合肥市第七中学2021年基本支出总表(附件表9)
10.合肥市第七中学2021年项目支出总表(附件表10)
11.合肥市第七中学2021年政府采购支出表(附件表11)
12.合肥市第七中学2021年政府购买服务支出表(附件表12)
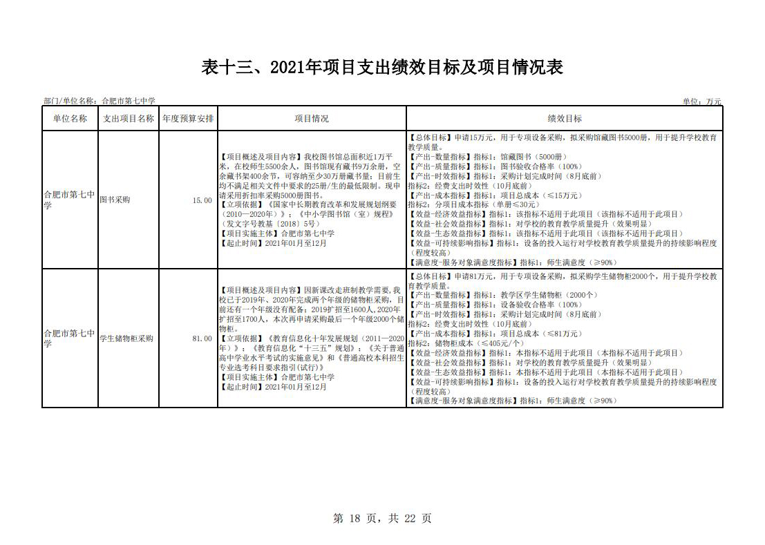
13.合肥市第七中学2021年项目支出绩效目标及项目情况表(附件表13)
14.合肥市第七中学2021年“三公”经费支出预算表(附件表14)
(二)对下转移支付预算表
15.合肥市第七中学2021年市本级对下转移支付预算汇总表(附件表15)
16.合肥市第七中学2021年市本级对下转移支付预算明细表(附件表16)
第三部分 2021年单位预算情况说明
一、关于2021年财政拨款收支预算总体情况说明
合肥市第七中学2021年财政拨款收支预算5229.13万元。收入按资金来源分全部为一般公共预算拨款;按资金年度分全部为当年财政拨款收入。
支出按功能分类分为:教育支出4882.12万元,占93.36%;社会保障和就业支出58.33万元,占1.12%;住房保障支出288.68万元,占5.52%。
与2020年预算相比,收、支总计各减少697.19万元,下降11.76 %。主要原因:一般性支出压减;二是资产类采购项目减少。
二、关于2021年一般公共预算拨款情况说明
(一)一般公共预算拨款规模变化情况。
合肥市第七中学2021年一般公共预算拨款5229.13万元,比2020年预算拨款减少697.19万元,下降11.76%,主要原因:一般性支出压减;二是资产类采购项目减少。
(二)一般公共预算拨款结构情况。
教育支出4882.12万元,占93.36%;社会保障和就业支出58.33万元,占1.12%;住房保障支出288.68万元,占5.52%。
(三)一般公共预算拨款具体使用情况。
1. 教育支出(类)普通教育(款)高中教育(项)2021年预算4882.12万元,比2020年预算减少465.60万元,下降8.71%,下降原因主要是:一是一般性支出压减;二是资产类采购项目减少
2. 社会保障和就业支出(类)行政事业单位养老支出(款)事业单位离退休(项)2021年预算58.33万元,比2020年预算增加0.10万元,增长0.17%,增长主要原因是离退休人员增加1人。
3. 住房保障支出(类)住房改革支出(款)住房公积金(项)2021年预算288.68万元,比2020年预算增加4.30万元,增长1.51%,增长原因主要是新增在编人员3人。
三、关于2021年一般公共预算基本支出情况说明
合肥市第七中学2021年一般公共预算基本支出 5229.13万元,其中:
工资福利支出4468.43万元,主要包括:基本工资、津贴补贴、奖金、伙食补助费、绩效工资、住房公积金等。
商品和服务支出689.66万元,主要包括:办公费、印刷费、水费、电费、邮电费、差旅费、培训费、劳务费、委托业务费、工会经费、福利费、其他商品和服务支出等。
对个人和家庭的补助71.04万元,主要包括:离休费、退休费、生活补助等。
四、关于2021年政府性基金预算拨款情况说明
合肥市第七中学2021年没有政府性基金预算拨款收入,也没有使用政府性基金预算拨款安排的支出。
五、关于2021年国有资本经营预算拨款情况说明
合肥市第七中学2021年没有国有资本经营预算拨款收入,也没有使用国有资本经营预算拨款安排的支出。
六、关于2021年收支预算总体情况说明
按照综合预算原则,合肥市第七中学所有收入和支出均纳入预算管理。合肥市第七中学2021年收支总预算7451.28万元,收入包括一般公共预算拨款收入、财政专户管理非税收入、其他收入,支出包括教育支出、社会保障和就业支出、卫生健康支出、住房保障支出。
七、关于2021年收入预算情况说明
合肥市第七中学2021年收入预算7451.28万元,其中:一般公共预算拨款收入5229.13万元,占70.18%,比2020年预算减少697.19万元,下降11.76%,下降原因主要是压减了一般性支出和减少了资产类购置项目;财政专户管理非税收入1516.86万元,占20.36%,比2020年预算增加78.16万元,增长5.43%,增长原因主要是2021年学生数增加;其他收入705.29万元,占9.46%,比2020年预算增加705.29万元,增长原因主要是财政将2021年社保收支安排在其他收入,2020年安排在一般公共预算。
八、关于2021年支出预算情况说明
合肥市第七中学2021年支出预算7451.28万元,比2020年预算增加86.26万元,增长1.17%,增长原因主要是学生人数增加,基本支出增加。其中,基本支出6459.67万元,占86.69%,主要用于保障机构日常运转、完成日常工作任务等;项目支出991.61万元,占13.31%,主要用于完成其他运转类项目以及特定目标项目。
九、关于2021年“三公”经费支出预算情况说明
2021年,合肥市第七中学一般公共预算及政府性基金财政拨款“三公”经费支出预算0万元,与2020年相比持平。其中因公出国(境)费0万元,公务接待费0万元,公务用车购置及运行费0万元。具体情况如下:
(一)因公出国(境)费。支出预算0万元,与2020年相比持平,持平主要原因为2020年和2021年均未安排此项预算。
(二)公务接待费。支出预算0万元,与2020年相比持平,持平主要原因为2020年和2021年均未安排此项预算。
(三)公务用车购置及运行费。支出预算0万元,与2020年相比持平。其中:公务用车运行费0万元,与2020年相比持平。公务用车购置费0万元,与2020年相比持平,持平主要原因为2020年和2021年均未安排此项预算。
十、其他重要事项情况说明
(一)项目绩效目标编制情况
2021年合肥市第七中学编制项目绩效目标7个,预算资金991.61万元。绩效目标包括总体目标和绩效指标,总体目标是项目预期产出和效益的总体描述,绩效指标是总体目标的细化和量化。绩效指标统一按照三级设置,一级指标分为产出指标、效益指标两大类,二级指标分为数量指标、质量指标、时效指标、成本指标(均属于产出指标)和经济效益、社会效益、生态效益、可持续影响指标、满意度指标(均属于效益指标),三级指标结合项目实际,明确具体指标和指标值。
(二)机关运行经费。
合肥市第七中学系非参公事业单位,无机关运行经费。2021年本单位运行经费财政拨款预算273.98万元,比2020减少264.42万元,下降49.11%,下降主要原因是维修费及电费等一般性支出压减。
(三)政府采购情况。
2021年合肥市第七中学政府采购预算总额587.61万元,其中:政府采购货物预算497.61万元、政府采购服务预算90万元。
(四)国有资产占有使用情况。
截至2020年12月31日,合肥市第七中学固定资产总金额8164.40万元,较上年增加2331.83万元,其中,土地、房屋及构筑物1447.34万元、通用设备4584.96万元、专用设备234.40万元、其他资产1897.70万元。
单位车改后保留车辆0辆。
单位价值50万元以上的通用设备有0台(套),单位价值100万元以上的专用设备有0台(套)。
2021年单位预算安排购置车辆0辆,购置费0万元。
2021年单位预算安排购置单位价值50万元以上的通用设备0台(套),购置费0万元;安排购置单位价值100万元以上专用设备0台(套),购置费0万元。
(五)政府投资公益性信息化项目情况。
2021年合肥市第七中学预算安排单项100万元以上的政府投资公益性信息化项目0个,预算资金0万元。
第四部分 2021年转移支付预算情况说明
2021年合肥市第七中学无对下转移支付预算项目。
第五部分 名词解释
一、财政拨款收入:指市财政当年拨付的资金,主要包括一般公共预算拨款收入、政府性基金预算拨款收入、国有资本经营预算拨款收入。
二、财政专户管理非税收入:指按照非税收入管理相关规定,纳入财政专户管理的教育收费等。
三、其他收入:指除了财政拨款收入、财政专户管理非税收入等以外的收入。
四、上年结转:指以前年度安排、结转到本年仍按原用途继续使用的资金。
五、结转下年:指以前年度预算安排、因客观条件发生变化无法按原计划实施,需以后年度按原用途继续使用的资金。
六、基本支出:指为保障机构正常运转、完成日常工作任务而发生的人员支出和公用支出。
七、项目支出:指在基本支出之外为完成特定行政任务和事业发展目标所发生的支出。
八、“三公”经费:纳入财政预决算管理的“三公”经费,是指单位用一般公共预算及政府性基金财政拨款安排的因公出国(境)费、公务用车购置及运行费和公务接待费。其中,因公出国(境)费反映单位公务出国(境)的国际旅费、国外城市间交通费、住宿费、伙食费、培训费、公杂费等支出;公务用车购置及运行费反映单位公务用车购置支出(含车辆购置税)及燃料费、维修费、过桥过路费、保险费、安全奖励费用等支出;公务接待费反映单位按规定开支的各类公务接待(含外宾接待)支出。
九、机关运行经费:指为保障行政单位(包括参照公务员法管理的事业单位)运行,用于购买货物和服务的各项资金,包括办公及印刷费、邮电费、差旅费、会议费、福利费、日常维修费、一般设备购置费、办公用房水电费、办公用房取暖费、办公用房物业管理费、公务用车运行维护费以及其他费用等。
十、政府采购:各级国家机关、事业单位和团体组织,使用财政性资金采购依法制定的集中采购目录以内的或采购限额标准以上的货物、工程和服务的行为。






















- 上一篇:暂无
- 下一篇 : 合肥市第七中学2021年“三公”经费预算


